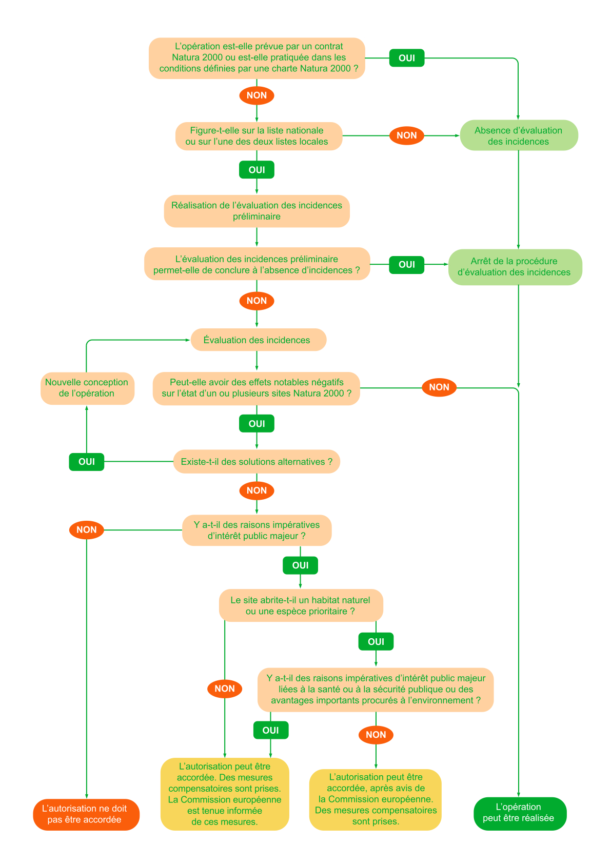
L'évaluation des incidences Natura 2000
Préventive, l’évaluation des incidences, obligation communautaire, permet de s’interroger sur les conséquences d’une activité sur les sites Natura 2000 de manière à éviter toute atteinte significative sans pour autant recourir à une interdiction générale. L'étude d'évaluation des incidences Natura 2000 analyse les impacts d'un projet sur les milieux naturels et les espèces qui ont justifié la création du site Natura 2000. Au même titre que l’étude d’impact, l’évaluation des incidences est établie par le pétitionnaire ou le maître d’ouvrage.
Une activité (plan, projet, programme, manifestation) est soumise à évaluation de ses incidences si :
- elle est soumise à un régime d’encadrement administratif existant (déclaration, autorisation, approbation), qui figure dans la liste nationale visée à l’article R 414-19 du code de l’environnement.
- elle est soumise à un régime d’encadrement administratif existant (déclaration, autorisation, approbation), qui figure dans la première liste locale complémentaire, arrêtée par le préfet de département ou le préfet maritime.
* Pour le département de la Meurthe et Moselle, la première liste locale est disponible.
* Pour le département de la Meuse, la première liste locale est disponible.
* Pour le département de la Moselle, la première liste locale est disponible.
- elle n’est pas soumise à un régime d’encadrement administratif existant, mais figure sur la liste locale des activités entrant dans un régime propre d’autorisation Natura 2000. Cette seconde liste locale sera arrêtée par le préfet de département ou le préfet maritime, après publication par décret d’une liste nationale de référence.
* Pour le département de la Meurthe-et-Moselle, la seconde liste locale est disponible.
* Pour le département de la Meuse, la seconde liste locale sera disponible pour 2013.
* Pour le département de la Moselle, la seconde liste locale est disponible.
Les listes précisent si l’évaluation des incidences est demandée sur l’ensemble du territoire, ou uniquement en site Natura 2000. Un schéma décisionnel relatif aux évaluation des incidences est disponible ici. Si un document d’incidences est demandé, il doit comprendre les points suivants :
- une description du programme ou du projet, accompagnée d’une carte permettant de le localiser ;
- une analyse des effets notables, temporaires ou permanents, que les travaux ou aménagements peuvent avoir sur l’état de conservation des habitats naturels ou des espèces qui ont justifié la désignation du site ;
- les mesures de nature à supprimer ou réduire ces effets dommageables, ainsi que l’estimation des dépenses correspondantes ;
- les raisons pour lesquelles il n’existe pas d’autre solution satisfaisante et les éléments qui permettent de justifier la réalisation du programme ou projet sous certaines conditions ;
- les mesures que le maître d’ouvrage ou le pétitionnaire envisage, en cas de réalisation du programme ou projet, pour compenser les effets dommageables que les mesures prévues ne peuvent supprimer, ainsi que l’estimation des dépenses correspondantes.
Pour toutes questions techniques, vous pouvez contacter l'animateur du site Natura 2000 aux coordonnées suivantes.
Sous la rubrique "Bibliothèque", vous trouverez également des cahiers de recommandations édités par le ministère de l'Ecologie concernant la réalisation de projets et d'aménagements en espaces protégés.
